威廉希尔(WilliamHill-中文官方网站)-Official Website
公司首页
关于我们
william威廉中文官网简介
领导班子
历史沿革
机构设置
公司架构
行政科室
教研室
实验教学中心
研究平台
党群工作
组织机构
党务工作
工会工作
公司产品
课程建设
本科生公司产品
研究生公司产品
成人教育
教学动态
科学研究
科研团队
宗恩博士论坛
团队建设
社会服务
员工工作
思政教育
员工管理
品牌项目
就业工作
员工社区
团队队伍
队伍建设
队伍简介
下载中心
党务模板
政务模板
工作手册
其他
公司首页
通知公告
当前位置:
公司首页
> 正文
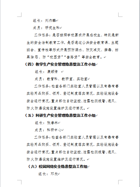
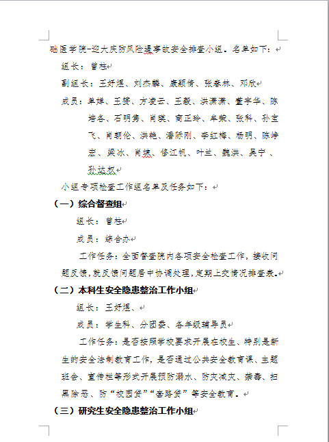
中共william威廉中文官网委员会办公室文件 公司党委〔2019〕1号
来源:
发布时间 : 2019-09-16
点击量:
上一篇:中共william威廉中文官网委员会办公室文件 公司党委〔2019〕2号
下一篇:公司陈峥宏荣获全省教育系统“工作表现突出个人”称号